zum Inhalt springen
hls-Planung
Benutzer-Werkzeuge
Anmelden
Webseiten-Werkzeuge
Suche
Werkzeuge
Diese Seite bearbeiten
Ältere Versionen
Links hierher
PDF exportieren
Neue Seite
Neuer Unterordner
Seite löschen
Letzte Änderungen
Medien-Manager
Übersicht
Anmelden
>
Letzte Änderungen
Medien-Manager
Übersicht
Zuletzt angesehen:
•
hinweis_text_fuer_lv_versand
•
caleffi
•
pandid
gebaeudetechnik:technik:pandid:pandid
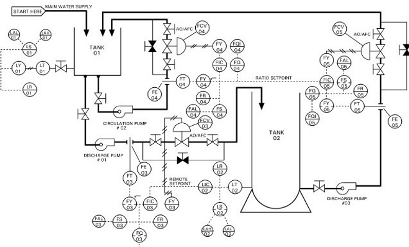
https://de.wikipedia.org/wiki/Rohrleitungs-_und_Instrumentenflie%C3%9Fschema
gebaeudetechnik/technik/pandid/pandid.txt
· Zuletzt geändert:
2026/01/14 13:50
von
vitalij
Seiten-Werkzeuge
Diese Seite bearbeiten
Ältere Versionen
Links hierher
PDF exportieren
Neue Seite
Neuer Unterordner
Seite löschen
Nach oben